Media Sosial
Kontaktu Ami
Home
Perfil
Vizaun & Misaun
Estrutura
Lideransa
Diresaun
Projetu & Programa
Programa SEF IX Governu
Inisiativa
Publikasaun
Relatóriu
Enkuadramentu Legál
Matadalan
Documentu Ofisiál
Notísia & Eventu
Atualizasaun
Komunikadu Imprensa
Kalendáriu Eventu
Area & viveros
Area Protejidu
Viveiros
Galeria
Foto
Vídeo
Download
Formuláriu
Modelu
Rekursu Públiku
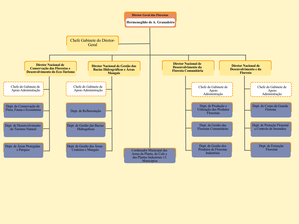
Organograma SEF
Esplora organograma husi ami nia instituisaun no nia departamentu sira iha kraik.